您现在的位置: 首页 > 深圳政协网 > 媒体报道
外资巨头们纷纷出手,看中深圳什么?
来源:南方+发布时间:2024-03-16
一家诞生于硅谷的世界级创新企业
一座被称为“中国最具硅谷气质”的创新之城
2024年,苹果公司和深圳再次牵手
为二者未来的合作打开了无限遐想
近日,苹果公司在官网宣布加码中国投资,今年将在深圳新设应用研究实验室。该实验室选址河套深港科技创新合作区深圳园区。
这是苹果公司继2016年在深圳蛇口布局中国第二个研发中心之后,再次为深圳投资加码。

从过去“在中国生产”,到如今“在中国研发”,外资企业投资思路的变化源于中国创新能力持续提升。
像苹果一样,越来越多的外资巨头近年来在深圳布局研发中心和创新中心,为“深圳创新”加码中国市场。
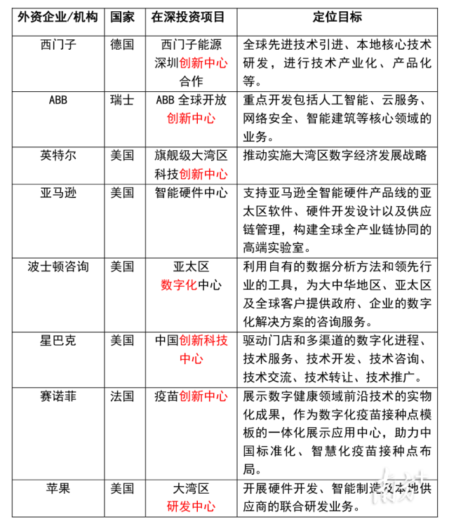
西门子能源深圳创新中心入驻河套,ABB全球开放创新中心落地深圳湾,赛诺菲在坪山布局大湾区国际疫苗创新中心……目前,深圳已汇聚英特尔、高通、苹果、ARM等15家世界顶尖外资科学研究和技术服务业企业。
当全球产业链加快重组,海外资本漂洋过海寻觅新落脚地,深圳创新力正加速“变现”,吸引重量级外资加速入场。
从苹果“代工”到苹果研发
世界级企业在深扩大创新布局
2023年8月18日,苹果公司CEO蒂姆·库克更新了一则博文,庆祝Apple进入中国30周年。

1993年,苹果公司在北京设立办公室。苹果公司进入中国市场超30年,深圳及周边的一批“果链”企业也伴随着该公司发展逐步发展壮大。
例如,富士康是苹果公司的生产制造商;从深圳龙岗起家的伯恩光学,成功转型智能设备屏幕玻璃盖板行业龙头企业,成为苹果、华为、三星、小米等智能手机巨头的合作伙伴。

这些年来,苹果在深圳布局的产业链环节也从“代工”转为“研发”。
2016年10月,库克到访深圳,宣布在深圳改革开放的标志地——蛇口,成立继北京之后的中国第二个研发中心,定位为“华南区域中心及覆盖华南与东南亚的采购中心”。

苹果公司CEO库克(中)在与HAX孵化器的创客们在深圳湾创业广场合影。

今年,苹果公司再次落子在深圳当前炙手可热的地块——河套深港科技创新合作区深圳园区。
这里与香港园区一河之隔,直接跨境接壤,拥有福田口岸和皇岗口岸两个连接深港两地的陆路口岸,是深港科技创新合作最直接的对接点。

按照计划,苹果公司今年将在河套合作区设立全新的应用研究实验室,定位为大湾区研发中心。
该项目预计将投入超10亿元,发展超过千人的中外高端人才研发团队,设立数个对整个中国供应链和智能制造有决定作用的实验室和联合研发项目。iPhone、iPad、Apple Vision Pro等热门产品将在这里进行研发和测试。

当世界新一轮科技革命和产业变革加速演进,当世界级创新企业苹果与“创新之城”深圳二者强强相遇,未来有望在全球创新链上激荡出更多的火花。
15家外资巨头重仓“押注”
“深圳创新”成为核心吸引力
苹果在深圳布局实验室,并不是个例。
像苹果一样,在深圳加码布局研发中心、创新中心的外资企业越来越多。
近年来,西门子、英特尔、亚马逊等一批国际知名外资企业和机构纷纷在深圳“加仓”了。
据深圳市科技创新局数据显示,目前,深圳已汇聚英特尔、高通、苹果、ARM等15家世界顶尖外资科学研究和技术服务业企业。
其中,包括11家《财富》2022年度世界500强企业、2家世界知名的科技服务类企业、2家全球知名功率半导体厂商,涉及领域包括知识产权服务、检验检测、战略咨询、航空航天、生物医药、高端装备制造、芯片制造与设计等,分布在美国(7家)、瑞士(1家)、法国(2家)、德国(2家)、英国(1家)、日本(1家)、爱尔兰(1家)。

外资巨头们看中了深圳什么?
从合作项目中高频出现的“创新”一词可以窥见一斑。
从成果上看,多家外资企业将高能级的研发中心、科创中心的落子深圳,落地项目涵盖金融、新能源、人工智能、生物医药等战略性新兴产业领域,“含金量”“含新量”高。
外资愿意将核心的研发环节放到深圳,就是看好深圳创新力的鲜明风向标。
2023年,深圳战略性新兴产业占GDP比重提高到41.9%,拥有国家高新技术企业总量2.47万家,国家级专精特新“小巨人”企业742家、居全国城市第二,PCT国际专利申请量连续20年居全国城市首位。
向上的城市创新力,将为深圳加速赢得外资“真金白银”的加码布局。
全年新设外企超8000家
位居一线城市之首
外资吸引力是观察开放水平的“窗口”。
“加大吸引外资力度”“完善吸引外资政策”“巩固外贸外资基本盘”......今年,政府工作报告10次提及“外资”。
高水平对外开放,反映着一座城市发展的眼光和格局。
根据各地市政府工作报告和市统计局数据,2023年,中国一线城市稳外资工作均交出向好的成绩单。

数据显示,2023年,深圳全年新设外资企业超8000家,数量位居四大一线城市之首。
这一年,海克斯康、西门子、星巴克、历峰、赛诺菲、默林娱乐、中国欧盟商会等各行业跨国公司高管、商贸促进机构负责人纷纷访深。
这也传递出全球投资者持续看好深圳的前景的信号。
引进来,更要留得住。一流营商环境是高水平对外开放的基础。
为外资企业扎根深圳安心发展,深圳加快优化市场化、法治化、国际化一流营商环境。
深圳支持科研人员主动组织开展国际科技合作。据深圳市科技创新局数据,近三年,深圳共资助深圳创新主体与境外国家开展国际科技交流合作项目224个,金额约1.12亿元,涵盖新能源、生物医药、新材料、电子信息等高技术领域,合作国别涉及美国、日本、英国、德国、法国等35个国家。
在服务人才上,深圳建立起了细化至街道、覆盖至全市的外国人来华工作许可服务体系,就近为外籍人士提供服务。建设“外国人就业居留服务中心”,首创“工作许可、工作居留一站式办理”,把审批时限压缩50%以上,外国人才来华便利度大大提。

深圳还制定外籍“高精尖缺”人才认定标准,累计为600多位专家签发《外国高端人才确认函》,为其办理人才签证、来深创新创业提供便利,协助重点科技企业、高校、科研机构解决高端外籍人才入境问题。
深圳一直处于中国对外开放的前沿。
今年前两个月,深圳海空双港实现双增长,机场旅客吞吐量1046万人次,深圳港集装箱吞吐量预计达483万标箱;深圳多区已带着招商方案和项目计划出发,抢抓海外招商“黄金档”,拥抱更多国际合作机遇......
这个春天,踏着高质量发展的鼓点,深圳对外开放的脚步已快起来,全球市场里的更多“深圳机遇”正在路上。
编辑:李扬